请平和讨论,引战离题的恢复已经隐藏。
可能要换个机场了 ![]()
恕我直言,你的普通话语感跟母语者差得远。
他昨天进的城,我在车站买的票,老张用毛笔写的信。根本没有一点怪怪的。
普通话以北方话为基础方言,你说的特定方言习惯,就是普通话习惯。
我建议你不要纠结这个问题了,答案显然是你的普通话有问题,不是别人用错了。
上本坛不需要用机场吧?一般的永久免费魔法已经够用了,而且也不怕长城的针对性封锁。
你讲的这些当然没问题,但我们原本最初讨论的句子是(本讨论串第一篇):
这里不加「是」,难道也没怪怪的吗?
如果你认为原句不加「是」,所有中文母语使用者都觉得没问题,那我们的确没讨论必要,因为认知相差太远。
至于您评论我普通话程度,那是你的个人看法,恕我无法接受,因为你根本没搞清楚我们在讨论哪句话。
如果你确实知道本论讨串在那句话,也仍抱持该句不加「是」也是正确、标准,那我也只能用您对我的评论来评论您了。
我这里口语也省略了“是”,更简洁吧。
中午吃什么了?
吃的鱼。
(“吃的是鱼”,感觉太正式了)
确实,各地口语方言说法不同,但如果说这是普通话的标准用法,就太过头了。
普通话从俗从众,人多就是正义啊
比如,“骑”的读音
所以总结来说,原句省略「是」,看起来确实在地方口语常见,这是我在这个讨论串学到的。
另一方面,却也不能说那句省略「是」的用法,是各地通行的标准,我想这点您应该也没意见。
我相信就那一句而言,有加「是」,一定是相对更标准的用法。对世界各地的中文使用者都没歧义。
当然,有些朋友习惯用省略,那也就如此,我只是想强调,这种省略用法,确实会有人不理解。至于像您说的,常用就成为标准,那我期盼那天到来
。
怎么会有歧义,出现在汉语至少几十年的用法了 。。这不就是标准普通话吗?
以下摘自几十年前的语法书:
c)在某些句子的动词和宾语中间加‘的’,强调已发生的动作的主语、宾语、时间、地点、方式等。
老马发~言,我没发言(=是老马发的言)|回来坐~飞机,两小时就到了(=回来是坐的飞机)|我昨天进~城(=我是昨天进的城)|你在哪儿念~中学(=你是在哪儿念的中学?)|我们按规定作~处理(=我们是按规定作的处理)
前面说过了,专注在原句:
这句没加「是」,我不相信所有母语中文人士都觉得没问题。
我给你一种我的理解,动词+的构成谓语结构,这不过是又结合了倒装结构,就归纳成了上面的语法现象。不认为这是标准普通话的话,真得怀疑你的国籍和母语是什么了。
这本书借来的→借来的这本书
电影票我买的→我买的电影票
已经说过很多次,专注在原句,你要找其他讲得通的句子,当然有一大堆,但原句你要如何用倒装解释?
都解释很清楚了吧。。。动词宾语之间加的表示已完成的动作,汉语就是这个习惯,你怎么接受不了。
要么就按照我的个人理解偏门之说。
fineweb(我用的)→(我)用的fineweb
你真是大陆人吗
你的汉语语感有问题,加上“是”并不更标准。
“吃的鱼”重点是“鱼”,这是“中午吃什么了?”最自然的回答。
“吃的是鱼”重点是“是”,带有确认和强调的语气,用来回答“中午吃什么了?”太不自然了。
“吃的是鱼”回答“你中午吃的鸡肉还是猪肉?”或“你在吃米饭吗?”这种问题更恰当。
您觉得没问题是您的自由,原句:
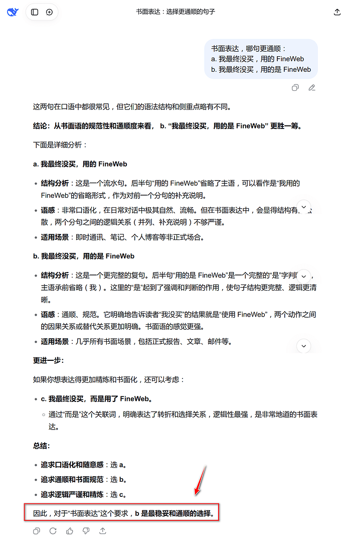
我最终没买,用的 FineWeb
我会说:
我最终没买,用的是 FineWeb
而且我认为后面那句才是标准用法,至于您坚持前面那句语法也是正宗,那我尊重,即便无法苟同。
我想这个讨论串可以到此为止了,各方意见都已经充分陈述,理解包容就好,批评别人程度就没必要了。
老话一句,专注在原句。
313 个帖子被拆分为一个新话题:Off Topic Oct 13

